欢迎访问兰陵县人民医院~
您现在的位置:首页 » 分级诊疗

兰陵县人民医院双向转诊服务信息

信息来源:兰陵县人民医院 发布时间:2025-05-21 浏览次数:19522

双向转诊服务信息公示

 

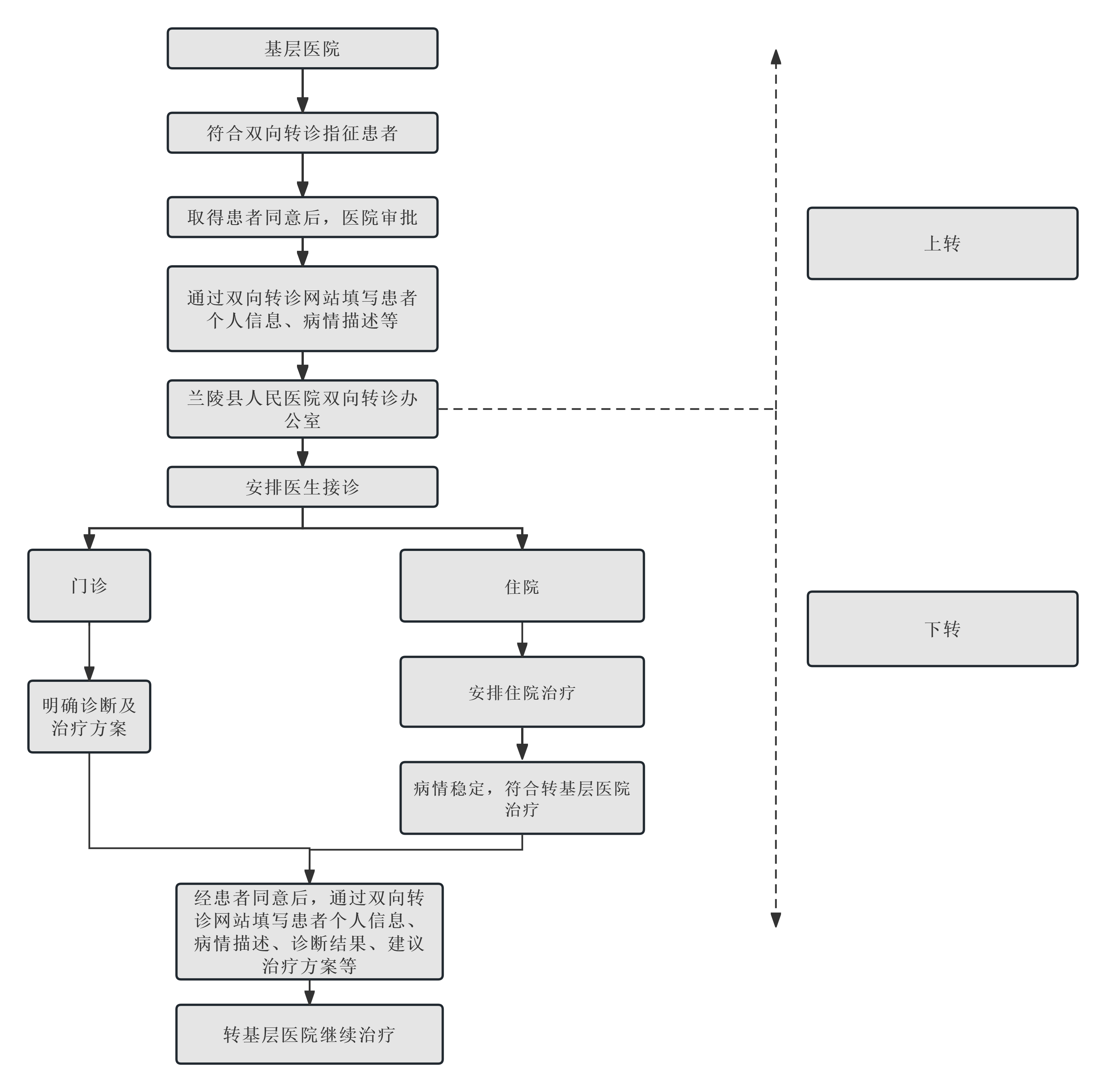
1、兰陵县人民医院与县域内基层医院(乡镇卫生院、社区卫生服务中心)签订双向转诊协议,建立双向转诊关系,制定转诊流程,以确保转诊的通顺。

2、医院设立双向转诊办公室,安排专员负责双向转诊工作。

3、各基层医院负责将适合上转病人,经患者知情同意后,通过双向转诊网站与医院联系,转院就诊;县医院双向转诊专员负责接收各基层医院转诊的患者,及时、妥善安排患者就诊。必要时开设绿色通道,使转诊患者得到及时、有效的诊治。县医院负责将病情稳定、适合转基层医院治疗的患者,经患者知情同意后转基层医院治疗,基层医院双向转诊负责人负责接收并安排好患者的后续治疗。

4、加强沟通协调,县医院双向转诊专员定期到乡镇医院与转出方医生沟通,发现问题及时解决,确保转出方、转入方及被转患者三方满意。

 

 

 

 

双向转诊流程

 

图片1.png 

 


双向转诊医疗机构名称及联系方式


机构名称

联系人

联系电话

兰陵县人民医院

水洪玲

5204037

兰陵县卞庄卫生院

郭万军

15265108408

兰陵县城市社区卫生服务中心

凌炜

17662988886

兰陵县疾病预防控制中心

王晨宇

18866939823

兰陵县皮肤病防治站

兰陵县结核病防治所

卜令峰

5211741

兰陵县磨山镇卫生院

赵大庆

13573907566

兰陵县神山镇中心卫生院

于文海

15265965806

兰陵县向城镇兴明卫生院

王芳

18509961120

兰陵县新兴镇卫生院

魏丽

18265928120

兰陵县兰陵镇中心卫生院

捷志成

18396709637

兰陵县南桥镇中心卫生院

孙中良

18669537688

兰陵县长城镇中心卫生院

吕龙飞

15910137021

兰陵县长城镇二庙卫生院

赵红

15020393002

兰陵县庄坞镇层山卫生院

侯占永

13256500930

兰陵县庄坞镇卫生院

李佳义

15562991018

兰陵县芦柞镇卫生院

杨柳青

15265926965

兰陵县妇幼保健院

张丽丽

17562926129

华瑞精神病医院

刘见锋

13407697715

红十字会医院

刘明涛

18596202207

兰陵县苍山街道贾庄卫生院

赵延艺

13053928123

兰陵县大仲村镇卫生院

杨家军

18206399518

兰陵县矿坑镇卫生院

孙秀涛

13375698682

兰陵县车辋镇中心卫生院

刘丽娜

15266659725

兰陵县下村乡卫生院

刘飞

15165496580

兰陵县鲁城镇卫生院

陈文超

18769906068

兰陵县向城镇卫生院

王小虎

15192875969

兰陵县文峰山卫生院

王伟才

18263983528


     

 

兰陵县人民医院专家介绍


/portal/list/index/id/4.html


上一篇:这是第一篇了 下一篇:兰陵县人民医院双向转诊工作制度
  • - 就医指南 -